Why Ramp Won
Brex, founded in 2017, was recently acquired for $5B+ by CapitalOne. A top tier exit for the founders, employees and investors. Meanwhile, Ramp, founded two years later, is (1) ~50% larger in revenue than Brex, (2) continuing to grow faster and (3) most recently valued at $32B. What was so special about Ramp to outperform in such a competitive space?
1. More Experienced Founders
Pedro and Henrique at Brex started the company at age ~20 (it was already their second company) and were a breakout success of their YC cohort. Karim and Eric went to Harvard together, worked in finance, founded another fintech company that they also exited to CapitalOne– all before they started Ramp together. Lack of domain specific expertise can be a huge driver of success when disrupting large, stagnant industries and Brex saw tremendous growth early-on. However, experience has its benefits when building complex solutions in risk-forward regulated spaces. Eric and Karim internalized all their lessons from previous work and set out to build a much bigger and better company this time.
2. Hiring for High Scope & Managing for Velocity
Ramp had an extremely high bar and grew teams slowly. We hired high-slope, early career people across all functions. Particularly people that were ex-founders or future founders. We famously had many people under 21 working at the company who were identified via IMO and other competitions post-high school/early college.
The company then gave staff a lot of autonomy to work on highest impact projects. Eric and Karim created a strong culture of internal promotions of senior roles, only 1 non-founder person of the executive team was hired at their current level, all the rest were internal growth. The north star was impact and velocity. We measured throughput and planning in days – not weeks, quarters, OKR cycles or years. The days since founding of Ramp can still be found here, and on every all-hands and board deck.
3. All Problems have Product Solutions
Unlike competitors, Ramp approached building the card business as a software problem and approached every function as a product. A famous example of this was having the support team report to the CPO. Every inbound customer service contact was an implicit product failure and should be solved with product first. This meant Ramp automated a lot more and had to grow and serve accounts much more efficiently. There was a time when Ramp was 50% of Brex’s revenue but had ~15% of the headcount.
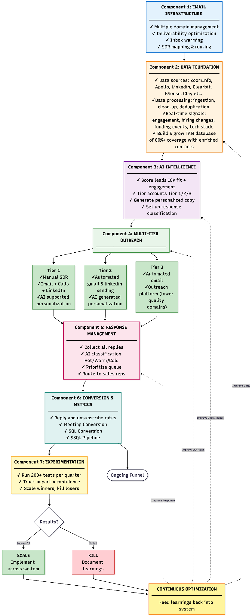
Growth and Marketing were also run like a tech org, focused on scalable and rigorous experimentation. We cross allocated resources across growth product and marketing, held everyone to the same sprint cycles and similar KPI’s. Interestingly, marketing currently still reports to the CTO. This culture led Ramp to productize growth channels early. We built one of the largest fully automated, personalized, high deliverability outbound automation programs in-house. Today there are numerous tools in the space including by Ramp alumni. At its peak, the program drove the plurality of pipeline at Ramp.
An important distinction of the product culture was also enthusiasm for experimentation and external tools. Even though Ramp had some of the best engineers, we didn’t hesitate to use third-party tools to get the job done, especially if it was software non-strategic to our business or customers. This also drove more productivity throughout.

4. Measured Approach to Risk
Ramp and Brex built software and many revenue lines but for the majority of their history so far, they were primarily card revenue companies. Corporate cards are a lending business at their heart. You make ~1% of GMV in gross margin and if you 1 out of 100 customers default, that wipes out your profit on the entire 100. Ramp took this very seriously. Brought in senior Risk leadership from CapitalOne early to Ramp. The company stayed disciplined even as some prospects were being lost because competitors were offering higher credit limits. Risk discipline allowed the company to grow sustainably across segments.
5. Relentless Innovation for Customer Growth
Company’s product focus allowed them to serve smaller customers more efficiently and the risk approach allowed Ramp to continue to serve SMB’s and other customers where Brex had to exit that segment. Meaning more TAM for Ramp.
Ramp innovated on leveraging the cap table as a growth channel. In the early days, a large number of founders were investors in Ramp and their companies eventually became customers. In more recent years, the founders have done an extraordinary job getting VC’s who wanted to invest to do a lot of work on customer introductions BEFORE they were even allowed a small allocation in a round.
Company expanded early out of the start-up ecosystem to serve everyday business in the rest of America. Company leveraged automated outbounding and partnerships channels (e.g. accounting firms, financial sponsors) to drive growth there. This allowed the company more runway for growth and also higher profitability versus competing solely in the saturated SiliconValley start-up eco-system.
Parting Thoughts
All of these elements (and many others not mentioned) put together, allowed Ramp to grow faster and continue to maintain a competitive advantage. However, despite the provocative title of this post, the story is long from over and I am excited to see what both teams accomplish in the coming years!






Very helpful, and love #3: All Problems have Product Solutions - TRUTH
this is great!!